国务院关于印发“十四五”就业促进规划的通知
国发〔2021〕14号
各省、自治区、直辖市人民政府,国务院各部委、各直属机构:
现将《“十四五”就业促进规划》印发给你们,请认真贯彻执行。
国务院
2021年8月23日
(此件公开发布)
“十四五”就业促进规划
就业是最大的民生,也是经济发展最基本的支撑。“十四五”时期,实现更加充分更高质量就业,是推动高质量发展、全面建设社会主义现代化国家的内在要求,是践行以人民为中心发展思想、扎实推进共同富裕的重要基础。本规划依据《中华人民共和国国民经济和社会发展第十四个五年规划和2035年远景目标纲要》编制,提出了“十四五”时期促进就业的指导思想、基本原则、主要目标、重点任务和保障措施,是推动就业高质量发展的工作指引。
一、发展环境
“十三五”期间,面对错综复杂的国际形势、艰巨繁重的国内改革发展稳定任务特别是新冠肺炎疫情的严重冲击,党中央、国务院始终坚持以人民为中心,将就业摆在经济社会发展优先位置,创新实施就业优先政策,推动就业工作取得积极进展。全国城镇新增就业6564万人,城镇调查失业率均值控制在5.2%,劳动年龄人口平均受教育年限从10.2年提高到10.8年,技能劳动者总量由1.3亿人增至2亿人,就业形势总体稳定,就业结构持续优化,就业质量不断提升。
“十四五”时期是我国全面建成小康社会、实现第一个百年奋斗目标之后,乘势而上开启全面建设社会主义现代化国家新征程、向第二个百年奋斗目标进军的第一个五年。当前和今后一段时期,我国发展仍然处于重要战略机遇期,党中央、国务院高度重视就业问题,实施就业优先战略,为实现更加充分更高质量就业提供了根本保证;我国已转向高质量发展阶段,以国内大循环为主体、国内国际双循环相互促进的新发展格局加快构建,经济稳中向好、长期向好,为就业长期稳定创造了良好条件;新一轮科技革命和产业变革深入发展,新兴就业创业机会日益增多;新型城镇化、乡村振兴孕育巨大发展潜力,新的就业增长点不断涌现;劳动力市场协同性增强,劳动力整体受教育程度上升,社会性流动更加顺畅,为促进就业夯实了人力资源支撑。
但也要看到,“十四五”时期就业领域也出现了许多新变化新趋势。人口结构与经济结构深度调整,劳动力供求两侧均出现较大变化,产业转型升级、技术进步对劳动者技能素质提出了更高要求,人才培养培训不适应市场需求的现象进一步加剧,“就业难”与“招工难”并存,结构性就业矛盾更加突出,将成为就业领域主要矛盾。城镇就业压力依然较大,促进高校毕业生等重点群体就业任务艰巨,在工业化、城镇化进程中,还有大量农村富余劳动力需要转移就业,规模性失业风险不容忽视。同时,就业歧视仍然存在,灵活就业人员和新就业形态劳动者权益保障亟待加强;人工智能等智能化技术加速应用,就业替代效应持续显现;国际环境日趋复杂,不稳定性不确定性明显增加,对就业的潜在冲击需警惕防范。总之,就业形势仍较严峻。必须深刻认识就业领域主要矛盾的变化,深入分析面临的挑战和风险,坚持问题导向,采取务实举措,抓住机遇,调动各种积极因素,不断开创就业工作新局面,努力实现更加充分更高质量就业。
二、总体要求
(一)指导思想。
以习近平新时代中国特色社会主义思想为指导,深入贯彻党的十九大和十九届二中、三中、四中、五中全会精神,统筹推进“五位一体”总体布局,协调推进“四个全面”战略布局,坚持稳中求进工作总基调,立足新发展阶段,完整、准确、全面贯彻新发展理念,构建新发展格局,统筹发展和安全,以实现更加充分更高质量就业为主要目标,深入实施就业优先战略,健全有利于更加充分更高质量就业的促进机制,完善政策体系、强化培训服务、注重权益保障,千方百计扩大就业容量,努力提升就业质量,着力缓解结构性就业矛盾,切实防范和有效化解规模性失业风险,不断增进民生福祉,推动全体人民共同富裕迈出坚实步伐。
(二)基本原则。
——坚持就业导向、政策协同。继续把就业摆在经济社会发展和宏观政策优先位置,作为保障和改善民生头等大事,把稳定和扩大就业作为宏观调控的优先目标和经济运行合理区间的下限,根据就业形势变化,及时调整宏观政策取向、聚力支持就业。
——坚持扩容提质、优化结构。兼顾容量、质量与结构,抓住主要矛盾,在多措并举创造更多高质量就业岗位的同时,更加重视日益凸显的结构性就业矛盾,聚焦劳动者技能素质提升,突出抓好技术技能人才培养培训,推动形成劳动力市场更高水平的供需动态平衡。
——坚持市场主导、政府调控。推动有效市场和有为政府更好结合,既要坚持市场化社会化就业方向,加快破除制约就业的体制机制障碍,充分发挥市场配置劳动力资源的决定性作用,又要强化政府责任,优化整合各类资源,为促进就业提供强有力政策支持和基础性服务保障。
——坚持聚焦重点、守住底线。紧盯就业领域关键环节和突出问题,瞄准重点地区、重点行业和重点群体,制定更加精准有效的举措,因地因企因人强化分类帮扶援助,切实兜牢民生底线。
(三)主要目标。
到2025年,要实现以下目标:
——就业形势总体平稳。城镇新增就业5500万人以上,努力实现更大规模,城镇调查失业率控制在5.5%以内,重点群体就业保持稳定。城乡、区域就业机会差距逐步缩小,劳动力市场供求基本平衡。
——就业质量稳步提升。劳动报酬提高与劳动生产率提高基本同步,覆盖城乡劳动者的社会保障体系更加健全,劳动权益保障进一步加强,劳动关系和谐稳定,更多劳动者实现体面劳动。
——结构性就业矛盾有效缓解。人力资源质量大幅提升,更加匹配产业转型升级和高质量发展的需要。全国高技能人才总量稳步扩大,劳动年龄人口平均受教育年限达到11.3年,新增劳动力受过高等教育比例达到55%。
——创业带动就业动能持续释放。创业引领作用更加凸显,对高质量就业的带动能力不断增强。创业环境更加优化,政策服务体系更加完备,创业机会更多、渠道更广,更多人可以通过创业实现人生价值。
——风险应对能力显著增强。就业领域风险监测预警和应对处置机制不断健全,失业人员保障范围有效扩大、保障水平进一步提高,困难群体得到及时帮扶,就业安全保障更加有力。

三、坚持经济发展就业导向,不断扩大就业容量
落实就业优先战略,强化就业优先政策,推动形成高质量发展与就业扩容提质互促共进的良性循环。
(四)全面增强就业吸纳能力。
强化就业优先导向的宏观调控。将就业优先政策置于宏观政策层面并持续强化,完善调控手段,充实政策工具箱,强化财政、货币、投资、消费、产业、区域等政策支持就业的导向,实现与就业政策协同联动。深入实施扩大内需战略,持续促进消费、增加有效投资拉动就业,通过保市场主体保就业。健全就业影响评估机制,制定实施宏观政策时要充分考虑对就业的影响,提升重大政策规划、重大工程项目、重大生产力布局对就业的促进作用。健全就业目标责任考核机制,建立更加充分更高质量就业考核评价体系,探索开展高质量就业地区试点工作。
促进制造业高质量就业。实施制造业降本减负行动,引导金融机构扩大制造业中长期融资,提升制造业盈利能力,提高从业人员收入水平,增强制造业就业吸引力,缓解制造业“招工难”问题。推进制造业高质量发展和职业技能培训深度融合,促进制造业产业链、创新链与培训链有效衔接。支持吸纳就业能力强的劳动密集型行业发展。注重发展技能密集型产业,推动传统制造业转型升级赋能、延伸产业链条,开发更多制造业领域技能型就业岗位。立足我国产业规模优势、配套优势和部分领域先发优势,发展服务型制造新模式,做大做强新兴产业链,推动先进制造业集群发展,打造更多制造业就业增长点。
扩大服务业就业。聚焦产业转型升级和消费升级需要,构建优质高效、结构优化、竞争力强的服务产业新体系,为劳动者就业提供更大空间和更多选择。进一步放宽服务业市场准入,深入推进服务业扩大开放,促进服务业数字化转型、线上线下双向发展,推动现代服务业同先进制造业、现代农业深度融合,支持生产性服务业和服务外包创新发展,加快生活服务业高品质和多样化升级,鼓励商贸流通和消费服务业态与模式创新,引导夜间经济、便民生活圈等健康发展,稳定开发社区超市、便利店、社区服务和社会工作服务岗位,充分释放服务业就业容量大的优势。
拓展农业就业空间。深化农业供给侧结构性改革,加强现代农业产业园和农业现代化示范区建设,打造农业全产业链,提升农业价值链,吸纳带动更多就业。实施农民合作社规范提升行动、家庭农场培育计划和高素质农民培育计划,推动小农户与现代农业发展有机衔接,扶持一批农业产业化龙头企业牵头、家庭农场和农民合作社跟进、广大小农户参与的农业产业化联合体,实现抱团发展,促进农民就业增收。
支持中小微企业和个体工商户持续稳定发展增加就业。完善促进中小微企业和个体工商户发展和用工的制度环境和政策体系,构建常态化援企稳岗帮扶机制,持续减轻中小微企业和个体工商户负担,激发中小微企业和个体工商户活力,增强就业岗位创造能力。优化中小微企业发展生态,取消各类不合理限制和壁垒。支持劳动者创办投资小、见效快、易转型、风险小的小规模经济实体。加大对中小微企业和个体工商户融资支持力度,加强普惠金融服务。
(五)培育接续有力的就业新动能。
促进数字经济领域就业创业。加快发展数字经济,推动数字经济和实体经济深度融合,催生更多新产业新业态新商业模式,培育多元化多层次就业需求。健全数字规则,强化数据有序共享和信息安全保护,加快推动数字产业化,打造具有国际竞争力、就业容量大的数字产业集群。深入实施“上云用数赋智”行动,推进传统线下业态数字化转型赋能,创造更多数字经济领域就业机会。促进平台经济等新产业新业态新商业模式规范健康发展,带动更多劳动者依托平台就业创业。
支持多渠道灵活就业和新就业形态发展。破除各种不合理限制,建立促进多渠道灵活就业机制,支持和规范发展新就业形态。鼓励传统行业跨界融合、业态创新,增加灵活就业和新就业形态就业机会。加快落实《关于维护新就业形态劳动者劳动保障权益的指导意见》,建立完善适应灵活就业和新就业形态的劳动权益保障制度,引导支持灵活就业人员和新就业形态劳动者参加社会保险,提高灵活就业人员和新就业形态劳动者社会保障水平。规范平台企业用工,明确平台企业劳动保护责任。健全职业分类动态调整机制,持续开发新职业,发布新职业标准。

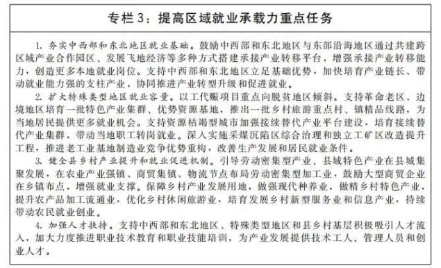
(六)提高区域就业承载力。
推动区域就业协调发展。支持东部地区发挥创新要素集聚优势,率先实现产业升级,开拓高质量就业新领域,培育高质量就业增长极。加快完善中西部和东北地区基础设施,提升产业集聚区公共服务效能,引导产业向中西部和东北地区有序梯度转移,推动就业机会向中西部和东北地区扩散。支持中西部和东北地区根据国家战略导向和发展重点,对接先进生产要素和创新资源,发展特色优势产业,改造提升传统产业,积极布局新兴产业,厚植就业创业沃土。
实施特殊类型地区就业促进行动。健全巩固拓展脱贫攻坚成果长效机制,统筹各类政策资源,强化后续扶持,以脱贫地区为重点,支持欠发达地区因地制宜发展吸纳就业效果好的富民产业。支持革命老区、边境地区等发展本地特色产业,推进资源型地区加快培育发展接续替代产业,完善就地就近就业配套设施,做好边民、少数民族劳动者和失地农民、下岗矿工、停产企业员工等困难群体就业帮扶。对高失业率地区开展专项就业援助,针对性开发和推荐就业岗位,促进失业人员再就业。
壮大县乡村促就业内生动力。深入推进新型城镇化和乡村振兴战略有效衔接,推动县乡村联动发展,促进产镇融合、产村一体,打造“一县一业”、“一乡一特”、“一村一品”经济圈,做好产业和就业帮扶。推进以县城为重要载体的城镇化建设,补短板强弱项,增强综合服务能力,促进绿色低碳发展,吸引各类生产要素向县城流动聚集,做大做强县域经济,扩大县城就业需求。支持乡镇提升服务功能,增加生产生活要素供给,为发展产业、带动就业创造良好条件,把乡镇建设成拉动农村劳动力就业的区域中心。完善农村一二三产业融合发展体系,丰富乡村经济业态,促进乡村产业多模式融合、多类型示范,打造乡村产业链供应链,加快乡村产业振兴步伐,培育乡村就业增长极。

四、强化创业带动作用,放大就业倍增效应
深入实施创新驱动发展战略,营造有利于创新创业创造的良好发展环境,持续推进双创,更大激发市场活力和社会创造力,促进创业带动就业。
(七)不断优化创业环境。
深化创业领域“放管服”改革。全面实行《优化营商环境条例》和政府权责清单制度,分类推进行政审批制度改革,打造市场化法治化国际化营商环境。实施全国统一的市场准入负面清单制度,健全清单动态调整机制,定期评估、排查、清理各类显性和隐性壁垒,最大限度解除对创业的束缚。提升企业开办标准化规范化便利化水平,建立便利、高效、有序的市场主体退出制度。实行以公平为原则的产权保护制度。
加强创业政策支持。加大对初创实体的支持力度,进一步降低创业成本,提升初创企业持续发展能力。落实创业担保贷款及贴息政策,提高贷款便利度和政策获得感。拓展创业企业直接融资渠道,健全投资生态链,更好发挥创业投资引导基金和私募股权基金作用,加大初创期、种子期投入。提升创业板服务成长型创业企业功能,支持符合条件的企业发行企业债券。
实现创业资源开放共享。强化大企业在市场拓展、产业链协调、带动中小企业创业方面的作用,实施大中小企业融通创新专项行动,鼓励大企业向中小企业开放资源、场景、应用、需求,打造基于产业链供应链的创新创业生态。推动国家科研平台、科技报告、科研数据、科研仪器设施、高校实验室进一步向企业、社会组织和个人开放,创造更多创业机会。促进国家级新区、国家自主创新示范区开放企业(项目)资源,建立项目对接机制,吸纳人才创业。
(八)鼓励引导各类群体投身创业。
激发劳动者创业的积极性主动性。实施农村创业创新带头人培育行动,壮大新一代乡村企业家队伍。实施大学生创业支持计划、留学人员回国创业启动支持计划。鼓励引导有创业意愿和创业能力的农民工、大学生、退役军人等人员返乡入乡创业。建立科研人员入乡兼职兼薪和离岗创业制度,完善科研人员职务发明成果权益分享机制。激发和保护企业家精神,倡导敬业、精益、专注、宽容失败的创新创业文化。
全方位培养引进用好创业人才。大力发展高校创新创业教育,培育一批创业拔尖人才。面向有创业意愿和培训需求的城乡各类劳动者开展创业培训。实施更加积极更加开放更加有效的人才政策,加大创业人才引进力度,为外籍高层次人才来华创业提供便利。健全以创新能力、质量、实效、贡献为导向的创新创业人才评价体系,加强创新创业激励和保障。
(九)全面升级创业服务。
打造全生态、专业化、多层次的创业服务体系。加快完善创业服务网络。加强服务队伍建设,为创业者提供政策咨询、项目推介、开业指导等服务。推广创业导师制,推行科技特派员制度,支持科技领军企业、高技能人才、专业技术人才等到基层开展创业服务。实施创业带动就业示范行动,组织各类创业大赛和创业推进活动,办好全国双创活动周,开展创业型城市示范创建,营造浓厚的创业氛围。
建设特色化、功能化、高质量的创业平台载体。构建众创空间、孵化器、加速器、产业园相互接续的创业平台支持链条。创新创业孵化载体建设模式,支持大企业与地方政府、高校共建,提高利用率。实施全国创业孵化示范基地改造提升工程,强化服务质量管理,提升孵化服务功能,新认定一批国家级创业孵化示范基地。优化双创示范基地建设布局,充分发挥双创示范基地示范带动作用。鼓励地方开辟退役军人创业专区和退役军人就业创业园地,依托各类产业园区建设一批返乡入乡创业园,加强大学生创业园等孵化载体建设。支持地方进一步加快建设留学人员创业园,持续推动省部共建。

五、完善重点群体就业支持体系,增强就业保障能力
聚焦高校毕业生等重点群体,坚持市场化社会化就业与政府帮扶相结合,促进多渠道就业创业。
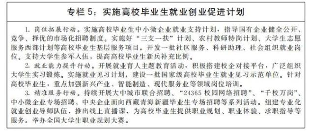
(十)持续做好高校毕业生就业工作。
拓宽高校毕业生市场化社会化就业渠道。结合国家重大战略布局、现代产业体系建设、中小企业创新发展,创造更多有利于发挥高校毕业生专长和智力优势的知识技术型就业岗位。健全激励保障机制,畅通成长发展通道,引导高校毕业生到中西部、东北、艰苦边远地区和城乡基层就业。围绕乡村振兴战略,服务乡村建设行动和基层治理,扩大基层教育、医疗卫生、社区服务、农业技术等领域就业空间。为有意愿、有能力的高校毕业生创新创业提供资金、场地和技术等多层次支持。
强化高校毕业生就业服务。健全校内校外资源协同共享的高校毕业生就业服务体系,完善多元化服务机制,将留学回国毕业生及时纳入公共就业人才服务范围。加强职业生涯教育和就业创业指导,加大就业实习见习实践组织力度,开展大规模、高质量高校毕业生职业技能培训,提高高校毕业生就业能力。实施常态化高校毕业生就业信息服务,精准组织线上线下就业服务活动,举办行业性、区域性、专业性专场招聘,加强户籍地、求职地、学籍地政策服务协同,提高供需匹配效率。对离校未就业高校毕业生开展实名制帮扶,健全困难高校毕业生就业援助机制。强化择业就业观念引导,推动高校毕业生积极理性就业。开展“最美基层高校毕业生”学习宣传活动。

(十一)高度重视城镇青年就业。
为城镇青年创造多样化就业机会。聚焦城镇青年(主要包括未继续升学初高中毕业生、城镇失业青年、转岗青年职工等,下同),完善就业支持体系。在推动先进制造业、现代服务业和劳动密集型产业发展中,开发更多适合城镇青年的就业岗位,带动更多城镇青年到新产业新业态新商业模式领域就业创业。对接产业优化布局、区域协调发展和重点行业企业人才需求,完善人力资源需求发布、要素配置、协同发展机制,支持城镇青年到人才紧缺领域就业。
增强城镇青年职业发展能力。发挥就业创业服务机构、产业企业园区、青年之家、青年活动中心等各类平台作用,支持城镇青年参加职业指导、职业体验、创业实践、志愿服务等活动。探索组织青年职业训练营、就业训练工场。打造适合城镇青年特点的就业服务模式,畅通信息服务渠道,提高择业精准度。
强化城镇青年就业帮扶。实施青年就业启航计划,对城镇长期失业青年开展实践引导、分类指导和跟踪帮扶,促进其进入市场就业创业。将劳动精神、奋斗精神融入指导和实践,引导城镇青年自强自立。为城镇困难失业青年提供就业援助。
(十二)加强退役军人就业保障。
改革完善退役军人安置制度。科学制定安置计划,改进岗位安置办法,推进落实安置政策,压实属地安置责任,规范接收安置程序,提高安置质量。优化安置方式,探索市场化安置改革,实现多渠道、多元化安置。推广“直通车”式安置,健全“阳光安置”工作机制。鼓励到艰苦边远地区和城乡基层安置。加强各种安置方式统筹协调,强化政策制度衔接。
支持退役军人自主就业。将退役军人按规定纳入现有就业服务、教育培训等政策覆盖范围。探索推开“先入校回炉、再就业创业”的模式,鼓励符合条件的退役军人报考高职学校,落实招收、培养、管理等方面的扶持政策。适时调整退役军人就业岗位目录。协调各方资源,加强行业企业合作,拓展就业供给领域,挖掘更多适合退役军人的就业岗位,促进退役军人到民营企业就业。实施“兵支书”协同培养工程,推动退役军人在乡村就业。设立退役军人就业实名台账,强化退役军人服务中心(站)就业服务功能,及时提供针对性服务。
(十三)推进农村劳动力转移就业。
稳定和扩大农村劳动力外出就业规模。广泛开展区域间劳务协作,健全劳务输入集中区域与劳务输出省份对接协调机制,加强劳动力跨区域精准对接,发展劳务组织和经纪人,有序组织输出地农村劳动力外出务工。培育一批有地域特色、行业特征、技能特点,带动农村劳动力就业效果好的劳务品牌。实施农民工素质提升工程,推进新生代农民工职业技能提升计划。创建一批农村劳动力转移就业示范县。

促进农村劳动力就地就近就业。依托县域经济、乡村产业发展,为农村劳动力创造更多就地就近就业岗位。重大投资项目、各类基础设施建设积极吸纳更多当地农村劳动力参与。加大以工代赈实施力度,在农业农村基础设施建设领域积极推广以工代赈方式,广泛组织当地农村劳动力,优先吸纳农村低收入人口参与工程建设以及建成后的维修养护,并及时足额发放以工代赈劳务报酬。
加快农业转移人口市民化。放开放宽除个别超大城市外的落户限制,试行以经常居住地登记户口制度。推动地方逐步探索制定城乡双向流动的户口迁移政策,确保外地和本地农业转移人口进城落户标准一视同仁,推动在城镇稳定就业生活、具有落户意愿的农业转移人口便捷落户。完善财政转移支付与农业转移人口市民化挂钩相关政策。调整城镇建设用地年度指标分配依据,建立同吸纳农业转移人口落户数量和提供保障性住房规模挂钩机制。依法保障进城落户农民农村土地承包权、宅基地使用权、集体收益分配权,健全农户“三权”市场化退出机制和配套政策。提高基本公共服务均等化水平,推动农业转移人口全面融入城市。
(十四)统筹其他重点群体就业。
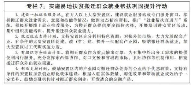
稳定脱贫人口就业。健全脱贫人口、农村低收入人口就业帮扶长效机制,保持脱贫人口就业领域的扶持政策、资金支持、帮扶力量总体稳定。健全有组织劳务输出工作机制,将脱贫人口作为优先保障对象,稳定外出务工规模。支持脱贫地区大力发展当地优势特色产业,继续发挥就业帮扶车间、社区工厂、卫星工厂等就业载体作用,为脱贫人口创造就地就近就业机会。聚焦国家乡村振兴重点帮扶县、易地扶贫搬迁安置区,积极引进适合当地群众就业需求的劳动密集型、生态友好型企业(项目),增加本地就业岗位,组织专项就业服务活动实施集中帮扶。

持续开展困难群体就业援助。完善就业困难人员认定办法,建立动态调整机制,对零就业家庭人员、残疾人等困难群体,提供“一人一档”、“一人一策”精细化服务,扩大公益性岗位安置,加强对就业帮扶效果的跟踪与评估,确保零就业家庭动态清零。落实残疾人按比例就业制度。开展就业援助月等各类帮扶活动。及时将符合条件的就业困难人员纳入最低生活保障、临时救助范围,落实乡镇(街道)临时救助备用金制度。
促进其他群体就业。实施积极应对人口老龄化国家战略,强化大龄劳动者就业帮扶和权益保护,制定完善保障措施,及时提供就业创业服务、技能培训等支持,促进人力资源充分利用。持续做好产业结构调整、长江流域生态环境保护修复工作中的人员转岗再就业。
六、提升劳动者技能素质,缓解结构性就业矛盾
把技术技能人才培养培训放在更加突出的位置,着力改善劳动力要素质量,建设一支符合高质量发展要求、适应现代化经济体系、具备较高职业技能和道德素质、结构比较合理的劳动者队伍。
(十五)大规模多层次开展职业技能培训。
完善职业技能培训政策体系。面向市场需求加强职业技能培训,健全终身职业技能培训制度,制定“十四五”职业技能培训规划,深入实施职业技能提升行动。稳步扩大培训规模,重点加强高校毕业生和城镇青年、退役军人、农村转移就业劳动者、脱贫人口、失业人员、个体工商户、就业困难人员(含残疾人)等技能培训,支持企业开展职工在岗培训,突出高技能人才培训、急需紧缺人才培训、转岗转业培训、储备技能培训、通用职业素质培训,积极发展养老、托育、家政等生活服务业从业人员技能培训,广泛开展新业态新商业模式从业人员技能培训,确保“十四五”期间开展补贴性职业技能培训7500万人次左右。强化安全生产技能培训,提高劳动者安全生产素质。完善职业技能竞赛体系,推动职业技能竞赛科学化、规范化、专业化发展。
实现培训供给多元化。构建以公共实训基地、职业院校(含技工院校)、职业技能培训机构和行业企业为主的多元培训载体。推动培训市场全面开放,采取优化审批服务、探索实行告知承诺等方式,激发培训主体积极性,有效增加培训供给。充分发挥企业职业技能培训的主体作用和职业院校培训资源优势,政府补贴的职业技能培训项目全部向具备资质的职业院校开放。新建一批公共实训基地,并优化功能布局、提高开放性,完善企业利用公共实训基地开展实训有关制度。实施职业技能培训共建共享行动,健全职业技能培训共建共享机制,开展县域职业技能培训共建共享试点。

切实提升职业技能培训质量。引导培训资源向市场急需、企业生产必需等领域集中,动态调整政府补贴性培训项目目录。采取政府按规定补贴培训、企业自主培训、市场化培训等多样化的培训方式,广泛开展订单式、套餐制培训,探索“互联网+职业技能培训”。统筹各级各类职业技能培训资金,加强集约化管理和使用,健全分层分类的培训补贴标准体系,畅通培训补贴直达企业和培训者渠道。健全职业技能培训监督评价考核机制。探索建立个人培训账户,形成劳动者职业技能培训电子档案,实现与就业、社会保障等信息联通共享。
提高劳动者职业素养。大力弘扬劳模精神、劳动精神、工匠精神,营造劳动光荣的社会风尚和精益求精的敬业风气。鼓励劳动者通过诚实辛勤劳动、创新创业创造过上幸福美好生活。加强职业道德教育,引导劳动者树立正确的人生观价值观就业观,培养敬业精神和工作责任意识。推进新型产业工人队伍建设,提高产业工人综合素质。
(十六)构建系统完备的技术技能人才培养体系。
推动职业技术教育提质培优。突出职业技术教育类型特色,深入推进改革创新,优化结构与布局。完善职业技术教育国家标准,推行“学历证书+职业技能等级证书”制度,实施现代职业技术教育质量提升计划,建设一批高水平职业技术院校和专业。健全职普融通机制,稳步发展职业本科教育,实现职业技术教育与普通教育学习成果双向互通互认、纵向流动。支持和规范社会力量兴办高质量职业技术教育,增强职业技术教育适应性。大力发展技工教育,建设一批优质技工院校和专业。探索中国特色学徒制,深化产教融合、校企合作。
提高人才培养质量。强化人才培养就业导向,健全人才培养与产业发展联动预警机制,增强人才培养前瞻性。深化教育教学改革,实施教育提质扩容工程,着力培养创新型、应用型、技能型人才。优化高校学科专业布局,推进专业升级和数字化改造,及时减少、撤销不适应市场需求的专业。加快重点领域急需紧缺人才培养,实施专业技术人才知识更新工程。加强重点专业学科建设,研究制订国家重点支持学科专业清单,大力发展新兴专业。加大数字人才培育力度,适应人工智能等技术发展需要,建立多层次、多类型的数字人才培养机制。
完善终身学习体系。建设学习型社会,构建服务全民终身学习的教育体系。推动高水平大学开放教育资源,完善注册学习和弹性学习制度。健全终身教育学习成果转换与认证制度,推进“学分银行”试点,探索学分积累转换制度。促进继续教育高质量发展,建立统一的高等学历继续教育制度,畅通在职人员继续教育与终身学习通道。规范发展非学历继续教育。积极发展在线教育,完善线上、线下课程学分认定和转换机制。创新发展城乡社区教育。
深化技能人才管理制度改革。实施“技能中国行动”,完善技能人才培养、使用、评价、激励机制。推进职业资格制度改革,压减准入类职业资格数量。完善职业技能等级制度,建立职业技能等级认定与相关系列职称评审贯通机制。推行社会化职业技能等级认定,鼓励企业在国家职业技能等级框架范围内增加技能岗位等级层次。加快构建国家资历框架,畅通管理人才、专业技术人才及技能人才的职业发展通道。
七、推进人力资源市场体系建设,健全公共就业服务体系
持续加强统一规范的人力资源市场体系建设,着力打造覆盖全民、贯穿全程、辐射全域、便捷高效的全方位公共就业服务体系,提升劳动力市场供需匹配效率。
(十七)建设高标准人力资源市场体系。
加快人力资源服务业高质量发展。推动人力资源服务与实体经济融合发展,引导人力资源服务机构围绕产业基础高级化、产业链现代化提供精准专业服务。鼓励人力资源服务业管理创新、技术创新、服务创新和产品创新,大力发展人力资源管理咨询、高级人才寻访、人才测评等高技术、高附加值业态。实施人力资源服务业领军人才培养计划。开展“互联网+人力资源服务”行动。深化人力资源服务领域对外开放,探索建设国家人力资源服务出口基地。

提高人力资源市场规范化水平。深化人力资源市场“放管服”改革,规范实施人力资源服务许可,持续优化人力资源市场环境。加强人力资源市场管理信息化、人力资源服务标准化和人力资源市场信用体系建设,完善人力资源服务机构信用评价标准和制度。组织开展诚信服务活动,选树一批诚信人力资源服务典型。
(十八)健全全方位公共就业服务体系。
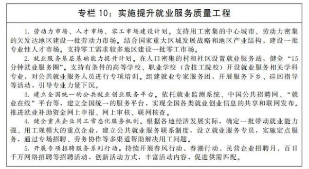
完善公共就业服务制度。健全户籍地、常住地、参保地、就业地公共就业服务供给机制,推进就业创业政策咨询、就业失业登记、职业介绍等服务覆盖全体城乡劳动者。支持各类市场主体在注册地、经营地、用工地免费享受劳动用工咨询、招聘信息发布等服务。推动公共就业服务向农村延伸,实现城乡公共就业服务便利共享。持续改善革命老区、边境地区等公共就业服务水平和质量,缩小区域间差距。
加强公共就业服务机构设置。完善街道(乡镇)、社区(村)服务平台,构建覆盖城乡的公共就业服务网络。合理配置公共就业服务机构人员,加强职业指导、职业信息分析、创业指导等专业化、职业化队伍建设。组织动员各类人民团体、群众团体参与提供公共就业服务,支持社会组织提供公益性就业服务。
增强公共就业服务能力。健全公共就业服务标准体系,完善设施设备配置、人员配置等指导性标准,统一公共就业服务视觉识别系统,统一核心业务流程和规范。加快公共就业服务智慧化升级,推动公共就业服务向移动终端、自助平台延伸,打造集政策解读、业务办理等于一体的人工智能服务模式,逐步实现服务事项“一网通办”。推进流动人员人事档案信息化建设。建立综合评价指标体系,开展公共就业服务需求分析、社会满意度调查和第三方评估。创建一批公共就业创业服务示范城市,开展充分就业社区建设。

八、优化劳动者就业环境,提升劳动者收入和权益保障水平
提高劳动者工作待遇,加强劳动者权益保障,提升劳动者获得感和满意度,让广大劳动者实现体面劳动、全面发展。
(十九)改善劳动者就业条件。
合理增加劳动报酬。坚持按劳分配为主体、多种分配方式并存,提高劳动报酬在初次分配中的比重。健全工资决定、合理增长和支付保障机制,增加劳动者特别是一线劳动者劳动报酬,实现劳动报酬与劳动生产率基本同步提高。完善工资指导线、企业薪酬调查和信息发布制度,健全最低工资标准调整机制,实施企业薪酬指引计划。积极推行工资集体协商制度。健全劳动、知识、技术、管理等生产要素由市场评价贡献、决定报酬的机制。改革完善体现岗位绩效和分级分类管理的事业单位薪酬制度。深化国有企业工资分配制度改革,建立完善国有企业市场化薪酬分配机制。
营造良好劳动环境。实施工伤预防五年行动计划。建立企业全员安全生产责任制度,压实企业安全生产主体责任。深入开展安全生产专项整治三年行动,持续加强矿山、冶金、化工等重点行业领域尘毒危害专项治理,坚决遏制重特大事故发生。严格执行安全生产法,加强对高危行业建设项目的监管。推动简单重复的工作环节和“危繁脏重”的工作岗位尽快实现自动化智能化,加快重大安全风险领域“机器换人”。
加强劳动者社会保障。健全多层次社会保障体系,持续推进全民参保计划,提高劳动者参保率。加大城镇职工基本养老保险扩面力度,大力发展企业年金、职业年金,规范发展第三支柱养老保险。推进失业保险、工伤保险向职业劳动者广覆盖,实现省级统筹。完善全国统一的社会保险公共服务平台,优化社会保险关系转移接续。
(二十)促进平等就业。
畅通劳动力和人才社会性流动渠道。深化劳动力要素市场化配置改革,同步推进户籍制度、用人制度、档案服务改革,加快破除妨碍劳动力和人才市场化配置和自由流动的障碍,搭建横向流动桥梁、纵向发展阶梯,形成合理、公正、畅通、有序的社会性流动格局。拓展基层人员发展空间,加大对基层一线人员奖励激励力度。
努力消除就业歧视。建立劳动者平等参与市场竞争的就业机制,营造公平的市场环境,逐步消除民族、种族、性别、户籍、身份、残疾、宗教信仰等各类影响平等就业的不合理限制或就业歧视,增强劳动力市场包容性。保障妇女在就业创业、职业发展、技能培训、劳动报酬、职业健康与安全等方面的权益,为因生育中断就业的女性提供再就业培训公共服务。将生育友好作为用人单位承担社会责任的重要方面,鼓励用人单位制定有利于职工平衡工作和家庭关系的措施,依法协商确定有利于照顾婴幼儿的灵活休假和弹性工作方式。建立投诉处理机制和联合约谈机制,及时纠正含有歧视内容和不合理限制的招聘行为。健全司法救济机制,依法受理涉及就业歧视的相关起诉,设置平等就业权纠纷案由。
(二十一)维护劳动者合法权益。
扎实做好劳动权益保障。开展清理整顿人力资源市场秩序专项行动,依法查处招聘过程中的虚假、欺诈现象,强化劳务派遣用工监管。健全劳动合同制度,鼓励企业与劳动者签订长期或无固定期限劳动合同。加强对劳动密集型企业、中小微企业劳动用工指导。督促企业依法落实工时制度,保障劳动者休息休假权益。完善欠薪治理长效机制,持续推进根治拖欠农民工工资工作。推进智慧劳动保障监察系统建设,强化大数据分析能力和监控预警功能,提高执法效能。
构建和谐劳动关系。健全政府、工会、企业代表组织共同参与的协商协调机制。推动企业建立多种形式的民主参与、民主监督、民主决策新机制,提升企业与劳动者沟通协商的制度化程度。完善以职工代表大会为基本形式的企业民主管理制度,引导中小企业依法成立工会组织,在中小企业集中的地方推动建立区域性、行业性职工代表大会。推进集体协商制度建设,巩固提高集体协商覆盖面和实效性。深入实施劳动关系“和谐同行”能力提升三年行动计划,推进构建中国特色和谐劳动关系改革创新。开展和谐劳动关系创建活动。加强劳动关系形势分析和风险监测预警。创新劳动人事争议调解仲裁机制,强化调解仲裁队伍建设,推进“互联网+调解仲裁”。
九、妥善应对潜在影响,防范化解规模性失业风险
加强风险监测预警和应对处置,及时制定完善应对重大公共安全、卫生等事件的稳就业预案,切实做好失业保障。
(二十二)健全监测预警机制。
完善就业失业统计监测调查体系。加快构建系统完备、立体化的就业失业监测网络,实现劳动力市场、企业用工主体和劳动者个体全覆盖,全面反映就业增长、失业水平、市场供求状况。完善就业统计指标体系和调查统计方法,探索进行就业质量、就业稳定性等方面的分析。推进大数据在就业统计监测领域的应用。

增强风险预警预判能力。健全就业形势科学研判机制,建立“政府+高校+企业”的就业联合实验室,组建专业分析团队,开展就业重大问题研究,提升形势感知、分析研判和科学决策水平。完善企业规模裁员减员及突发事件报告制度,加强风险评估,适时发布失业预警信息。推动县级以上政府进一步完善失业风险预警制度。
(二十三)全面强化风险应对处置。
健全风险应对处置机制。制定分级政策储备和风险应对预案制度。加强规模性失业风险应急处置,有条件的地方可设立就业风险储备金。允许困难企业在与职工协商一致基础上,采取依法调整工作时间安排、薪酬等方式,稳定工作岗位。指导企业依法依规裁员。
完善失业保障体系。稳步推进失业保险扩围,进一步畅通申领渠道,提高政策受益率。用好用活失业保险促进企业稳岗、支持参保职工技能提升等政策,提高失业保险基金使用效率,充分发挥保生活基本功能作用,有效发挥防失业、促就业功能作用。畅通失业人员求助渠道,建立失业人员常态化帮扶机制,实现失业登记、职业指导、职业介绍、职业培训、生活保障联动。
积极应对人工智能等智能化技术应用对就业的影响。建立人工智能等智能化技术应用对就业影响的跟踪研判和协同应对机制,避免其就业替代效应短期内集中释放。构建不同行业、不同业态间的转岗机制,加快劳动者知识和技能更新速度,广泛开展人工智能等智能化技术应用适应性、储备性培训,提升人工智能等智能化技术通用技能,充分放大其就业创造效应。
十、实施更加有力的保障措施,确保规划任务落实落地
(二十四)加强党的领导。
深入学习贯彻习近平新时代中国特色社会主义思想,增强“四个意识”、坚定“四个自信”、做到“两个维护”,把党的领导贯彻到促进就业工作的各领域、各方面、各环节,确保党中央、国务院关于促进就业的各项决策部署落到实处。规划实施中的重大事项和重大调整报党中央、国务院审定。
(二十五)强化资金保障。
对规划确定的重点任务,按照中央与地方财政事权和支出责任划分原则,落实各级政府的投入责任。按规定统筹各类就业资金,提高使用效率。健全就业领域投融资机制,进一步拓宽资金渠道,引导带动金融资本和社会资本在返乡入乡创业、技能培训、职业技术教育、就业服务等方面发挥更大作用。
(二十六)提升政策效果。
实施就业政策快办帮办行动,及时公布政策清单和网上办理渠道,依托大数据比对主动识别政策对象,精准推送信息,扩大政策知晓度。完善政策宣传机制,开展政策推介解读,努力提高政策落实率。加强对就业政策实施效果的跟踪调查评估。
(二十七)鼓励探索创新。
对规划确定的重大举措和创新政策,支持有条件的地方先行先试。推动就业领域相关法律法规修订。鼓励各地各有关部门和单位围绕规划重点任务,创新思路和形式,积极探索多种务实有效的实施方式和有用、管用的落实措施,着力形成一批可复制可推广的经验做法和制度性成果。
(二十八)认真组织实施。
充分发挥国务院就业工作领导小组作用,推动各有关部门和单位履职尽责。创新规划组织实施方式,针对重大任务,专题专项推进。加强对规划实施情况及效果的评估,推进以评估为依据的政策改进,及时总结推广政策实施中的好经验好做法。强化监督检查,层层压实责任,抓好任务落实。
原标题:《国务院印发《“十四五”就业促进规划》:促进数字经济领域就业创业》