为深入贯彻党的二十大报告精神,全面落实《国务院关于加强数字政府建设的指导意见》《国务院关于印发“十四五”数字经济发展规划的通知》《国务院办公厅关于加快推进“一件事一次办”打造政务服务升级版的指导意见》《国务院关于加快推进政务服务标准化规范化便利化的指导意见》《国务院办公厅关于印发2022年政务公开工作要点的通知》《国务院办公厅关于推动12345政务服务便民热线与110报警服务台高效对接联动的意见》《国务院办公厅关于扩大政务服务“跨省通办”范围进一步提升服务效能的意见》《国务院办公厅印发关于进一步优化地方政务服务便民热线的指导意见》以及《中国共产党党务公开条例(试行)》《中华人民共和国政府信息公开条例》《政府网站发展指引》《政府网站与政务新媒体检查指标、监管工作年度考核指标的通知》等重要文件要求,为加速推进我国数字政府建设,创新驱动我国各级各类党务政务平台(含政府网站、政务新媒体)发展,中国信息化研究与促进网联合国衡智慧移动大数据联盟、太昊国际智库(太昊国际互联网评估评级)等权威机构于今年6月正式启动2022年中国优秀政务平台(数字政府)推荐及综合影响力评估工作,这是我们自2002年起连续21年以专业权威机构名义组织开展的全国优秀政务平台(数字政府)推荐评估。
本次评估继续依据“分类指导、创新引领”的工作思路,以建设公开、透明、智慧、实用、便捷、高效的数字政府政务平台为目标,以太昊国际智库Tahaoo互联网+大数据评级指数作为重要参考,结合我们连续21年开展全国党务政务平台和政务新媒体评估的成功经验,继续针对全国各级党政部门数字政府平台、党务政务网站(含外文版)、党务政务新媒体开展分级分类测评。通过软件测评、在线申报、问卷调查、单位自荐、专家推荐、综合评估等六大类方法推荐评选出2022年中国最具影响力、最给力、最具动员力、最具传播力党务政务平台、最具创新力城市治理改革实践、数字政府典型案例、中国领先和优秀政务网站、最具影响力外文版网站、最具影响力和优秀政务新媒体等成果。依次为:
第一系列:2022年度中国最具影响力党务政务平台
2022年度中国最给力党务政务网站
2022年度中国最具动员力党务政务网站
2022年度中国最具传播力党务政务网站
2022年度中国最具创新力城市治理改革实践
第二系列:2022年度中国数字政府典型案例(十佳)
第三系列:2022年度中国领先政务网站
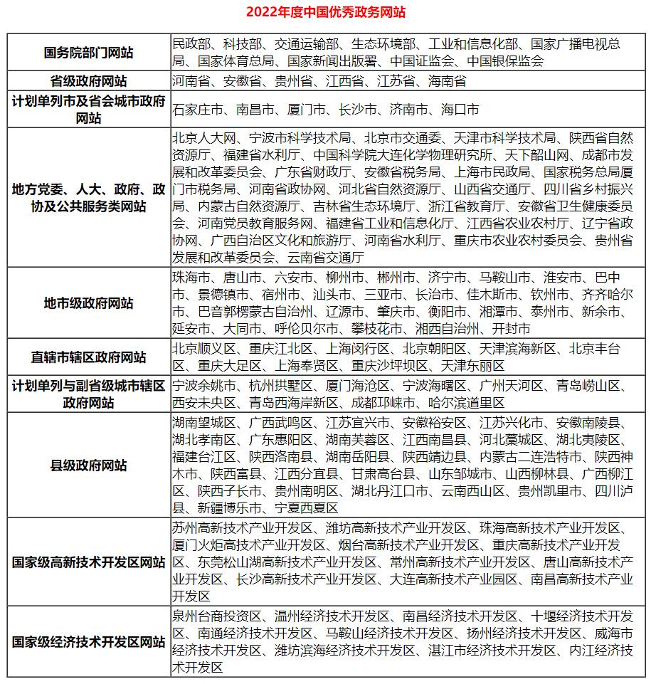
第四系列:2022年度中国优秀政务网站
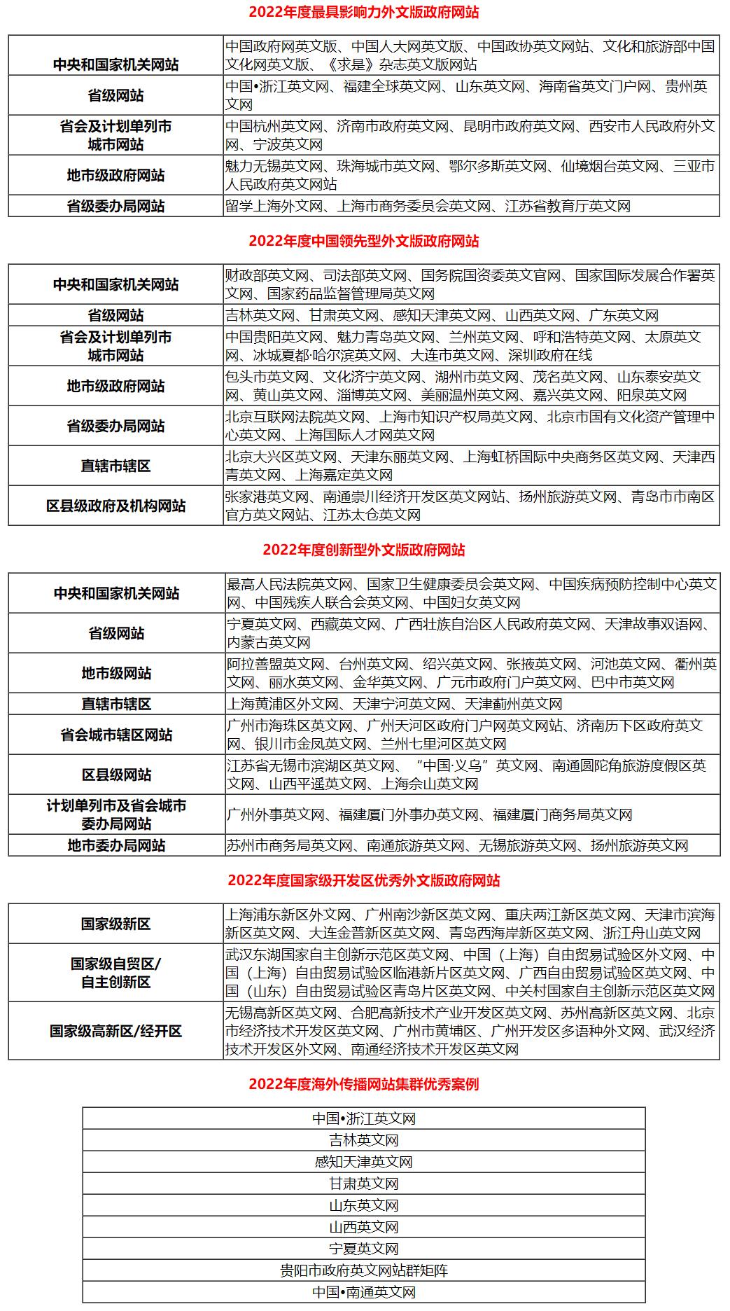
第五系列:2022年度中国最具影响力外文版政府网站
第六系列:2022年度中国最具影响力政务新媒体
2022年度中国优秀政务新媒体
现将评估结果通报如下:
第一系列:2022年度中国最具影响力党务政务平台
中国最具影响力党务政务平台(网站)推荐评估主要根据Tahaoo互联网+影响力指数,参考网站设计、版面布局、色彩搭配、内容建设、智能服务、网络影响、社会舆情、网民体验等指标,结合各级党务政务网站年度重点工作效能进行综合评定:

推荐理由:
2022年,世界经济下行压力更加突出,地缘政治局势日趋紧张,全球治理严重缺失,人类发展面临重大挑战。在这样的大背景下,上述各级党务政务平台始终坚持以人民为中心,以党中央要求为根本,以推动国家治理体系和治理能力现代化为目标,以满足老百姓需求为第一出发点,扎实推进党中央国务院决策部署,聚焦迎接宣传贯彻落实党的二十大精神,深化全国政务服务能力建设,继续加大党风廉政教育,加强国际影响力和对外宣传力度,落实法治社会法治中国战略,统筹经济社会与民生福祉协调发展,创新平台建设和运营思维模式,融合网站和新媒体矩阵平台,多渠道多形式多维立体积极发声,方便群众办事、发出权威声音、引导正面舆论、凝聚网民人气,在网络上弘扬主旋律、传递正能量,为我国数字经济、数字政府、数字社会、数字中国建设保驾护航。上述党务政务平台在2022年综合影响力、网民关注度持续增强,是全国各级党务政务平台网站建设、管理和运营的典范,经评估专家组评议推荐为2022年度中国最具影响力党务政务平台!
2022年度中国最给力党务政务网站
中央纪委国家监委网站(www.ccdi.gov.cn)
推荐理由:
中央纪委国家监委网站于2013年9月2日正式上线,九年多来已陆续开通“一网一端一微”覆盖传统互联网、移动互联网和社交媒体平台,形成了“三位一体”的多维立体传播格局。截至2022年11月10日,网站总访问量突破103亿次,日均有效访问量超过304余万次。网站客户端在各大应用市场累计下载量超过694万;微信公众号粉丝数超591万。中央纪委国家监委网站设计大气、格局清新简洁,网站设有导航栏、头条头图、要闻、监督举报、视频、新时代、警钟、纪法小课、清廉中国、一周“纪”录、工作动态、互动交流等栏目,以文字、图片、视频等全媒体化形态呈现。网站设置了关于历史、文化、情怀、人物、科学以及推荐书目等内容,通过灵活运用H5、动图、动漫、表情包、小游戏、创意视频等多种形态,充分展现出中国共产党纪检监察工作与中华民族悠久历史文化传承通过现代网络新媒体技术高度融合三维一体的设计之美,构思之巧,立意之远。这一方面彰显了党中央全面从严治党、狠抓党风廉政建设和反腐败工作官方门户的权威性、严肃性,同时又是深入贯彻“监督执纪问责,必须坚持惩前毖后、治病救人方针”的经典示范。
2022年以来,中央纪委国家监委网站全面贯彻党的十九大和十九届历次全会精神,认真落实中央纪委六次全会部署,聚焦迎接宣传贯彻党的二十大这条主线,以重大主题报道为牵引,稳中求进、守正创新做好新闻宣传报道,共发布稿件18057篇,客户端发稿量超过11000篇,中央纪委国家监委网站微信公众号1700多篇,其中10万+稿件446篇,报网端微多篇报道被广泛转载转发。中央纪委国家监委网站已成为中央纪委国家监委信息公开、新闻发布、政策阐释、民意倾听、网络举报等最给力最具影响力的主渠道、主阵地,深受广大人民群众的支持和拥护。
综合上述理由,评估专家组一致推荐中央纪委国家监委网站继续蝉联2022年度中国最给力党务政务网站!
2022年度中国最具动员力党务政务网站
共产党员网(https://www.12371.cn/)
推荐理由:
共产党员网于2012年6月30日开通,是中央组织部主管、中央组织部党员教育中心主办、央视网承办的全国党员教育平台,同步运行电脑版、手机版,面向基层提供“全天候、开放化、菜单式”的课件资源和交流服务。
2022年,共产党员网以学习宣传习近平新时代中国特色社会主义思想为首要政治任务,以迎接党的二十大和学习贯彻党的二十大精神为主线,围绕落实党史学习教育常态化长效化等,一是对学习宣传习近平新时代中国特色社会主义思想的《学习平台》栏目进行优化升级;二是深度开展学习贯彻党的二十大精神宣传教育;三是落实党史学习教育常态化长效化,围绕学习党的十九届六中全会精神,持续将全会《决议》学习辅导读物制作成电子版、有声书,推出“党课参考”系列课件;四是发挥组织工作信息发布窗口作用,持续宣传新时代党的组织路线和全国组织部长会议精神。目前,共产党员网拥有各类课件近100万件,通过全国党建网站联盟,将中央精神和党员教育资源直接推送到省区市、县乡村街道社区5万多家党建网站,访问量继续保持10%以上的大幅增长。共产党员网权威传播中央声音,积极反映基层创新实践,联系服务广大党员,增强了主旋律、正能量在网上的传播效果,是全国9000多万共产党员的精神家园。
综合以上特点,评估专家组一致推荐中组部共产党员网为2022年度中国最具动员力党务政务网站!
2022年度中国最具传播力党务政务网站
中共中央对外联络部网站(www.idcpc.org.cn)
推荐理由:
中联部网站是中国共产党对外工作信息发布的权威平台,也是全方位展示我党国际形象、对外宣传政策主张的重要窗口,党的十八大以来,中联部着力深化政党外交、公共外交、民间外交“三位一体”工作格局,积极构建新型政党关系和全球政党伙伴关系网络,向世界讲好中国共产党的故事,发挥了重要作用。
2022年,中联部网站统筹网络资源、创新传播方式、积极引导舆论,充分发挥党的对外传播工作特色优势,共发布稿件超过3000篇,累计推送500多场重要活动信息,围绕168场重要外事活动发布301篇原创新闻稿,发布122个音视频,网站使用中、英文两种语言发布信息,充分展现新时代中国发展成就,深入宣传我党重大议程、重要政策,扩大涉党涉华正能量信息供给,国内外网络宣传成效突出。中联部网站全力服务我党重大议程,陆续推出党史学习平台、党的二十大精神学习平台、“世界政党政要和知名人士谈中共百年、看中共百年”系列访谈、金砖国家政党智库和民间社会组织论坛、第三届中拉论坛等6个网页专题,获得100多个国家海外受众及国内30多个省市网民的广泛关注。中联部官网在对外讲好中国共产党的故事、全面宣传新时代中国共产党形象的同时,积极向国内受众传递外国政党对我党理论和实践创新的客观评价,为我党执政兴国助力营造了良好的舆论氛围。
综合以上原因,评估专家组一致推荐中共中央对外联络部网站为2022年度中国最具传播力党务政务网站!
2022年度中国最具创新力城市治理改革实践
北京市党建引领“接诉即办”
推荐理由:
“千头万绪的事,说到底是千家万户的事。”新时代首都发展,出发点和落脚点是“让人民生活幸福”。北京市委市政府牢记“国之大者”,用一根热线“绣花针”,穿起民生“万根线”,落细落小、多办实事、办好实事,将党的工作融入万家灯火,把党的服务送到千家万户,撬动了一场超大城市治理的深刻变革。2022年12月18日,北京党建引领接诉即办改革论坛举行,发布《坚持人民至上 共创美好生活——北京党建引领接诉即办改革发展报告》,为探索更有效的城市治理模式贡献“北京经验”、拿出“北京方案”。四年来,北京市党建引领接诉即办坚持民有所呼、我有所应,构建起对群众诉求快速响应、高效办理、及时反馈、主动治理的为民服务机制。到目前,已受理群众反映1亿多件,诉求解决率、满意率从53%、65%分别提升至94%、95%。从“吹哨报到”,建立服务群众的响应机制,到12345热线牵引接诉即办,“闻风而动”解决好群众“急难愁盼”,再到“每月一题”集中攻坚,推动“主动治理、未诉先办”,北京接诉即办改革迎来4周年。“不怕群众嗓门大,就怕群众不说话。”越来越多市民分享到首都城市治理变革带来的红利。北京市接诉即办定位不只是政务热线的简单应用,而是从战术上升到战略层面,使之成为首都治理的“一号工程”和“一把手工程”,实现了“一竿子插到底”,将基层治理诉求在市级汇聚和统筹,实现“全市一盘棋”。从解决一件件民生诉求做起,建立起较为完备的接诉即办改革工作机制。
同时,北京市党建引领接诉即办作为深度践行以人民为中心发展思想、以市民诉求驱动超大城市治理的改革实践还在不断探索中,如何依托互联网、大数据、人工智能、区块链等科技手段,切实提升北京市党建引领接诉即办数字化、智能化水平,有效提高智能问答精准度、AI语义识别率以及政务服务知识库、知识图谱建设都将成为下一步改革实践的工作重点。
综合上述特点,评估专家组一致推荐北京市党建引领“接诉即办”为2022年度中国最具创新力城市治理改革实践!
第二系列:2022年度中国数字政府创新典型案例(十佳)
评估要点:2022年度中国数字政府创新典型案例,测评包括数字政府数字治理、“互联网+政务服务”、政务服务人工智能、市民服务热线、优化营商环境典型案例等,主要依据Tahaoo数字政府服务指数和创新力指数结合各政务平台的管理、服务、设计、特色、实际应用状况等方面综合评定。

第三系列:2022年度中国领先政务网站
评估要点:中国领先政务网站推荐评估主要针对各级党务政务网站工作绩效进行测评,即综合影响力、工作绩效处于领先地位,根据2022年政务网站评估指标体系结合Tahaoo互联网+影响力指数,参考单位自荐及专家推荐材料等综合评定。

第四系列:2022年度中国优秀政务网站
评估要点:中国优秀政务网站推荐评估主要针对最具影响力、创新力和领先之外的党务政务网进行测评,即综合影响力、工作绩效表现优秀,根据2022年政务网站评估指标体系参考Tahaoo互联网+影响力指数,结合各单位自荐及专家推荐材料等综合评定。

第五系列:2022年度中国最具影响力外文版政府网站
中国信息化研究与促进网联合国衡智慧移动大数据联盟、太昊国际智库在中央权威媒体支持下连续第十年组织开展全国外文版政府网站评估工作。今年的评估依据《2022年度中国政府网站外文版国际化程度评估指标》,通过软件测评、单位自荐、专家评审和综合评估等多个环节对我国外文版政府网站建设情况进行了综合分析和研究。现将评估成果予以公布:

第六系列:2022年度中国最具影响力政务新媒体
2022年中国最具影响力政务新媒体评估依据《政府网站与政务新媒体检查指标、监管工作年度考核指标的通知》《关于进一步做好政务新媒体工作的通知》等关于政务新媒体的文件要求,评估组拟定了《2022年中国政务新媒体评估指标》,通过对全国党务政务新媒体数据的采集,从五大纬度十四个二类指标开展分析测评,采用抽样调查、单位自荐、专家推荐、综合测评等多种手段,推荐评估出以下最具影响力政务新媒体和优秀政务新媒体等领先成果。

通过评估专家组对2022年全国各级各类党务政务网站、政务新媒体等数字政府平台的测试、分析、体验以及综合评估,结合太昊国际智库Tahaoo服务及影响力、创新力指数就我国数字政府发展、各级各类党务政务数字化平台建设总结出以下六大发展特征和趋势:
一、党中央国务院战略部署数字政府建设,国务院《关于加强数字政府建设的指导意见》的印发为我国数字政府建设指引了方向、规划了步骤、界定了内涵,开启了新时代我国数字政府发展的新篇章!
2022年4月19日,中央全面深化改革委员会第二十五次会议,审议通过了《关于加强数字政府建设的指导意见》,强调要全面贯彻网络强国战略,把数字技术广泛应用于政府管理服务,推动政府数字化、智能化运行,为推进国家治理体系和治理能力现代化提供有力支撑。
2022年6月23日,国务院正式印发了《关于加强数字政府建设的指导意见》,这是我国首个关于数字政府的指导性文件,一是明确了数字政府建设是落实网络强国和数字中国战略的基础性和先导性工程,是推进国家治理体系和治理能力现代化的重要举措,是加强科学治理决策、提升政务服务效能、增强政府公信力、推动经济社会高质量发展、再创我国现代治理新优势的有力抓手和重要引擎,对加快转变政府职能,建设法治政府、廉洁政府和服务型政府具有重要意义的战略定位。二是锚定了数字政府建设的战略目标。到2025年,与政府治理能力现代化相适应的数字政府顶层设计更加完善、统筹协调机制更加健全,政府数字化履职能力、安全保障、制度规则、数据资源、平台支撑等数字政府体系框架基本形成,政府履职数字化、智能化水平显著提升,政府决策科学化、社会治理精准化、公共服务高效化取得重要进展,数字政府建设在服务党和国家重大战略、促进经济社会高质量发展、建设人民满意的服务型政府等方面发挥重要作用。到2035年,与国家治理体系和治理能力现代化相适应的数字政府体系框架更加成熟完备,整体协同、敏捷高效、智能精准、开放透明、公平普惠的数字政府基本建成,为基本实现社会主义现代化提供有力支撑。三是界定了数字政府发展内涵。要构建协同高效的政府数字化履职能力体系、构建数字政府全方位安全保障体系、构建科学规范的数字政府建设制度规则体系、构建科学规范的数字政府建设制度规则体系、构建智能集约的平台支撑体系五大核心体系。四是明确加强党对数字政府建设工作的领导。始终把党的全面领导作为加强数字政府建设、提高政府管理服务能力、推进国家治理体系和治理能力现代化的根本保证,坚持正确政治方向,把党的政治优势、组织优势转化为数字政府建设的强大动力和坚强保障,确保数字政府建设重大决策部署贯彻落实。
在2022年中,党中央国务院战略部署数字政府建设和发展,《关于加强数字政府建设的指导意见》的印发为我国数字政府建设明确了定位、锚定了目标、制定了步骤、界定了内涵,开启了新时代我国数字政府发展的新篇章!
二、在2022年全国各级政府围绕着数字政府的建设工作进一步提速,全面开启数字政府建设征程,一网通办、一网统管、数字治理等领域的创新模式不断涌现,呈现出百花齐放的新态势!
围绕着全面推进数字政府和数字中国建设,党中央国务院连续下发《国务院办公厅关于加快推进“一件事一次办”打造政务服务升级版的指导意见》《国务院关于加快推进政务服务标准化规范化便利化的指导意见》《国务院办公厅关于推动12345政务服务便民热线与110报警服务台高效对接联动的意见》《国务院办公厅关于扩大政务服务“跨省通办”范围进一步提升服务效能的意见》《国务院办公厅印发关于进一步优化地方政务服务便民热线的指导意见》等系列文件,从互联网+政务服务、市民服务热线、跨省通办等多领域展开了具体工作部署。通过调研评测发现,我国各级党委政府人大等机关在文件指导下对一网通办、一网统管、数字治理等领域不断探索,充分利用信息技术多点发力,创新发展思路和模式,建设了一批兼具特色和创新的便捷实用的应用和平台,为数字治理、互联网+政务服务、12345市民服务热线等创新新模式,提高了治理、服务效率,降低了服务成本,增加了服务便捷性。例如:河北省人大开展“智慧人大”建设,搭建起覆盖人大工作服务和常委会机关服务为一体的应用体系平台,实现代表建议办理“一网通办”、有效解决选民登记中的“错登、重登、漏登”难题,为实现人民群众选举权利做好保障。目前已成为人大畅通履职渠道、创新工作方式、服务人民群众的重要途径。广州12345政府服务热线以便民、智能、高效为服务理念,通过“智能化+标准化”建设,打造“一号接听、有呼必应”服务体系,整合全市各类非紧急类政府服务专线,不断优化服务质量,不断提升为民解忧的效率和能力,实行“7×24小时”的统一接听模式,年服务量超8100万人次,有效解决诉求,在国内率先实现全市公共服务以“12345统一接听”的格局。常州市打造“我的常州”为城市数字服务总门户,紧紧围绕“进一个移动端、做一次实名认证、可办成多件事”目标,聚焦服务创新、流程再造,加快形成“纵向到底、横向到边”的数字赋能模式,已接入文旅体育、智慧教育、社会保障、普惠金融、政务服务等300余项城市服务刚需应用,将城市生活全面场景化,数据共享化,动动手指便能完成互联网时代“衣食住行康育娱”开门七件事,提供各类服务超过2.5亿次,深度凝聚多方资源,全面释放数字潜能,运用系统思维、创新方法打造城市名片,有效提升城市治理能力和综合服务能力。
三、“优化营商环境”成为2022年中各级党政机构的重要工作,重视程度得到了前所未有的加强,营商环境得到进一步改善,取得了长足的发展!
自2019年底至今三年多的时间,全球经济一直面临着新冠疫情的巨大冲击,我国经济已由高速增长阶段转向高质量发展阶段,党的二十大报告提出要营造市场化、法治化、国际化一流营商环境。2022年,国务院办公厅相继印发《关于复制推广营商环境创新试点改革举措的通知》《关于进一步优化营商环境降低市场主体制度性交易成本的意见》等文件继续深度优化营商环境提出了要求。通过调研分析发现,在2022年中,全国各级党务政府以市场主体和群众需求为导向,围绕全面优化营商环境,细化量化政务服务标准,推进提高企业办事便捷度、政策精准兑现等工作开展信息化平台建设,不断探索和创新,为企业实实在在提供了更加精准、便捷的服务。例如:全国一体化政务服务平台上线“助企纾困服务专区”,设置了“惠企政策一键直达”“助企服务一网通办”和“意见建议一站征求”三个服务栏目,推动助企纾困政策对企业的精准化匹配、个性化推送、一站式办理,形成助企纾困政策查询、办理、反馈、完善的管理闭环;推动各类办事服务好办易办,让企业更快速、更便捷、更精准地享受政策、直达办事服务。粤商通涉企移动政务服务平台围绕企业全生命周期,不断探索涉企服务移动化、便捷化、智能化,实现2873项涉企服务“指尖办”,集成电子证照1333类,用户在全省1850个办事大厅均可扫“粤商码”免证办事。推出广东省市场主体诉求响应平台、广东省中小企业款项支付投诉与处理功能、法人数字空间、企业金融服务等服务,为企业解决实际困难,用“数智化”手段服务营商环境优化。
四、我国党政数字化平台的集约化、智能化、人性化水平进一步提高,政务新媒体进一步朝着矩阵式、服务化和高用户体验度发展!
2022年中,我国各级党政机构继续关注网站建设和新媒体发展,通过分析评测发现,呈现出以下几个特点:一是网站集约化工作持续推进,数据共享、数据联动、内容保障水平显著提高,网站运维能力、安全保障能力得到加强,但差异化和创新特色功能发展也受到一定的限制,下一阶段需要平衡网站集约化和差异化,管理性和自主性的关系,推进我国政府网站更加健康地发展;二是网站政务公开能力和水平得到显著提高,省市县三级政府的法定主动公开内容和重点领域信息公开内容的栏目建设和信息更新水平较高,同步创新开通了政策问答知识库、政策问答机器人等,我国政府信息公开工作进入新阶段;三是网站智能化发展的重视程度进一步加强,智能问答、智能检索、知识图谱网站等智能化功能不断建设,从统计可以看出,超过90%的省级政府网站,70%的市级政府网站和40%的区县政府网站开通了智能问答、智能检索等功能,但大部分智能问答的准确度、智慧度、得分率依然偏低,根据测评数据显示省级政府网站及政务服务平台的平均得分率依然低于40%,全国超过90%的智能问答系统其实质仅仅是原来的检索系统界面换个名称而来,问答准确度、理解智慧度以及知识完备度还亟待提高。四是网站的人性化水平显著提高,从测评来看,超过80%的政府网站完成了适老化改造,老年人将能更加方便的获取信息和服务,部分领先的网站也开启了智能推荐、用户主页等建设工作,全面提高了网站的用户体验度。五是网站与新媒体相互融合、互为支撑的格局进一步完善,当前政务网站已经成为新媒体的重要内容生产基地,是新媒体的内容来源,新媒体也成为网站重要的流量渠道,相互补充、共同发展;六是政务新媒体的服务能力建设进一步加强。新媒体具备传播速度快、用户群体多等特色,当前我国政务新媒体正在从传统的信息发布和舆论引导,进一步扩充了政务服务能力,纳入办事指南查询、办事表格下载、办事预约、服务查询、便民服务信息、在线办事、智能客服等功能,将政务新媒体打造成为集宣传、发布、引导、咨询和服务于一体的综合性平台。
五、“加快构建中国话语和中国叙事体系,讲好中国故事、传播好中国声音,展现可信、可爱、可敬的中国形象”仍然是当前各级政府和机构开展数字化建设的重要内容,2022年全国外文版政府网站及海外社交媒体互动加强,有助于形成二次传播,扩大影响力。
党的二十大报告中强调,坚守中华文化立场,提炼展示中华文明的精神标识和文化精髓,加快构建中国话语和中国叙事体系,讲好中国故事、传播好中国声音,展现可信、可爱、可敬的中国形象。加强国际传播能力建设,全面提升国际传播效能,形成同我国综合国力和国际地位相匹配的国际话语权。深化文明交流互鉴,推动中华文化更好走向世界。
中国人大英文网于2021年底改版上线,2022年多个省开始建设网站集群,山东网站群日臻完善,天津英文网站集群,宁夏英文网站、山西英文网集群初见成效,网站内容更新多以展示中国浓厚的历史文化、风光秀丽的美景、良好的投资营商环境、适宜的生活工作居住环境为主。更多的省、市、区开通的海媒社交媒体账号,发布的内容更加注重个性化,短视频和互动产品持续发力,平台的算法功能和社交属性进一步增强,用户分享、记录、创造的需求不断凸显,成为对外传播,尤其是面向“Z世代”实现精准、有效传播的重要阵地。许多省市兼有英文网站和海外社交媒体账号,通过多平台之间的互动,可以对形成二次传播效应,扩大影响力。本次评估推荐的优秀外文版网站案例,对于提升各级政府和机构国际传播能力,构建中国话语和中国叙事体系,为我国新时代社会主义的建设营造有利外部舆论环境,为更好展现真实、立体、全面的中国,促进中国和世界交流沟通,为推动中华文化更好走向世界作出了积极贡献。
六、元宇宙、人工智能、大数据、区块链、数字孪生等新技术新应用正在加速迭代,智能化、平台化运营将成为推动我国各级政府数字化转型升级的工作重点,数字政府智能化应用、政务知识库、政务知识图谱结合政府数字人建设将迎来新一轮高速发展期。
近年来,元宇宙、数字孪生、人工智能、区块链等一系列新的数字技术不断涌现并快速应用于我国数字政府、政府网站的建设中,《国务院办公厅关于进一步优化地方政务服务便民热线的指导意见》《国务院办公厅关于印发全国一体化政务服务平台移动端建设指南的通知》《国务院关于加快推进政务服务标准化规范化便利化的指导意见》等一系列文件对人工智能、大数据等新技术在数字政府中提出了相应的建设要求和发展方向,从国务院到基层的区县全面开启了政务服务智能化建设工作。在2022年中,国家政务服务平台正式开通了“办事服务智能问答小助手”,整合梳理全国超过500多万服务事项,为全国人民提供全方位、全时段、智能化的引导式咨询服务,问答准确度和理解智慧度超过80%,这宣告着我国政务服务智能化迈向了新的发展阶段;越秀区政府通过RPA机器人+AI技术积极打造具有开创性意义的公众服务智能平台“艾小越”政务私聊机器人,将来源于不同部门的权威政务信息与审批服务植入“问答场景”,实现智能提供办证办事咨询、公共服务指引、问题诉求反映、政务资讯推送等服务,力求为企业、群众输出最优政务解决方案,减免不必要的信息搜索时间,降低办证办事成本,从根本上为人民群众减少了办事程序及办事步骤的繁琐手续,解民之忧,增进老百姓的获得感、幸福感和安全感。番禺区在全国首创推出5G+VR“政务晓屋”+“AI虚拟数字人”智慧政务新模式,通过建设云政务服务大厅,搭建全国一体化政务晓屋共享平台,以不见面、非接触、云端批的方式,有力推动了政务服务“就近办”“跨域办”“扫码办”“一件事一次办”。广州市南沙区全国首推“元宇宙”赋能智慧新政务,政务服务中心元宇宙政务大厅上线,市民可以戴上VR眼镜进入元宇宙政务大厅进行元宇宙奇妙之旅,也可以办理首批上线的政务事项。从这些案例可以看出,伴随着元宇宙、人工智能、大数据、区块链、数字孪生等新技术新应用加速迭代,智能化、平台化运营将成为推动各级政府数字化转型升级的改革方向和工作重点,数字政府智能化应用、知识库、知识图谱结合政府数字人建设也将迎来新一轮稳定发展期。
综合上述特征,我国数字政府建设是以人民为中心,增进人民福祉的重要保障。数字政府作为将数字技术广泛应用于政府决策和管理服务,推动政府治理流程优化和模式创新的科学有效手段,必将在推动实现我国政府治理方式全方位、系统性变革,推动实现智慧智能精准的政务服务,更好地满足人民群众需求,进一步实现数字便民惠民,加快弥合“数字鸿沟”中发挥关键作用。数字政府的加速建设也必将让广大人民群众在我国数字化发展进程中,在不断推进数字中国、网络强国建设过程中拥有越来越多的获得感、幸福感、安全感!