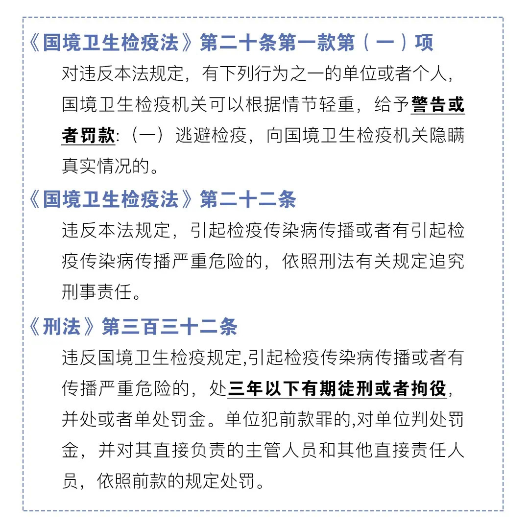
记者从上海海关获悉,出入境人员如存在未向海关进行健康申报、不如实申报、不配合开展卫生检疫工作等情形的,上海海关将根据《中华人民共和国国境卫生检疫法》等法律法规依法追究相关法律责任。因前述行为引起检疫传染病传播或者有引起检疫传染病传播严重危险的,上海海关将依法移交有关机关追究刑事责任。

△图为法条指引
为进一步做好口岸新冠肺炎疫情防控工作,防止疫情经口岸传播,根据《中华人民共和国国境卫生检疫法》及其实施细则等法律法规的规定,海关总署1月26日发布《关于重新启动出入境人员填写健康申明卡制度的公告》。
根据口岸疫情防控形势和相关判定标准变化,第四版《中华人民共和国出/入境人员健康申明卡》已于2020年3月3日零时正式启用。
所有出入境人员在出/入境时必须向海关出示电子申报条形码信息或完整填写的纸质版《中华人民共和国出/入境健康申明卡》,供海关关员验证,并配合做好体温监测、医学巡查、医学排查等卫生检疫工作,海关关员会在验证合格后予以放行。
为了方便出入境人员的健康申报,海关已将申明卡翻译成了十种以上的语言,除纸质《健康申明卡》之外,专门开发了旅客指尖服务的小程序出入境人员在到达口岸之前就可以使用手机进行填报,生成一个二维码,在口岸扫码验放,实现“网上报,码上通”。
